КАТАЛОГ ТОВАРОВ
Тепловая автоматика
Холодильная техника
Промышленная автоматика
Теплый пол и снеготаяние
Коттеджная автоматика
Системы водоснабжения
КОНФИГУРАТОРЫ
0
Товары в корзине
корзина пуста
0КорзинаПусто0 T
Товары в корзине
корзина пуста

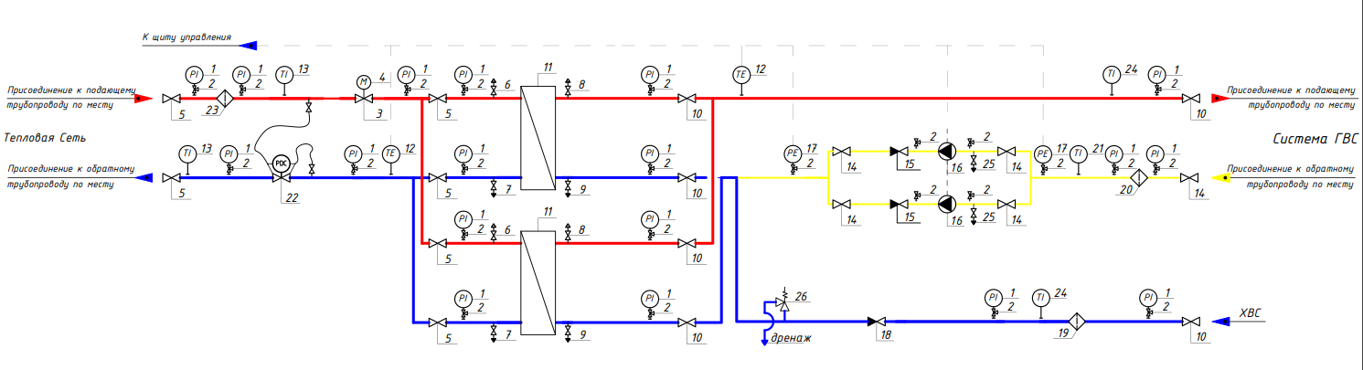
Ридан БТП-DSR-ХХХ-YYY-P-R V2 - Стандартный узел с водоподогревателем для системы ГВС

Поделиться
Стандартный тепловой пункт для закрытой системы ГВС с резервом теплообменников, двухходовым регулирующим клапаном, регулятором перепада давления и резервом насосов 2х100%
Характеристики
Диаметр блоков, Ду:
до 125
Перекачиваемая жидкость:
Вода, гликоль до 50%

Заявка на консультацию

×

Ограничение для загрузки - 1 файл.

Не больше 5 мб

Характеристики
Диаметр блоков, Ду
до 125
Перекачиваемая жидкость
Вода, гликоль до 50%
Помощь
+7-705-510-96-05
Отдел продаж
Если у вас возникли вопросы при оформлении заказа, подбору оборудования или сервисному обслуживанию, обратитесь по указанным контактам.

Запросить счет

×

Ограничение для загрузки - 1 файл.

Не больше 5 мб

Мы используем файлы cookie, чтобы сайт был лучше для вас.